2026年春运将至,哪些路段易拥堵?出行高峰何时出现?一起来了解——
2026年春运自2月2日起至3月13日,为期40天,其中春节假期2月15日00:00至2月23日24:00高速公路7座及以下小型客车免征通行费。

一、天气情况
2月2日至10日,先后有两轮强冷空气影响全省,西部北部山区(三明、南平、龙岩)高海拔路段最低气温达-4℃至2℃,将出现霜冻或结冰,部分区域有小雪或雨夹雪。2月14日至22日,气温先升后降,其中2月16日至20日以晴暖天气为主。2月21日后,北部山区局部再现雨夹雪。春运后期仍有分散性小雨。
二、旅游出行分析
春节前后,全省将以“来清新福建 过闽式福年”为主题,推出1500多场活动、120多项优惠措施。根据同程旅行发布的《2026年春节旅行趋势报告》显示,福建位列春节热门“年味目的地”前三。福州、泉州、厦门旅游持续火热。福州、厦门春节假期旅游订票订单同比分别增长182%、96%,泉州酒店预订量翻倍增长,厦门核心景区预订呈现“一票难求”态势。学生和55岁以上银发群体成为出行主力。学生群体的机票预订量同比增长近30%,春节来闽55岁以上银发群体占比达38%。携程租车数据显示,福州、厦门、泉州针对老年群体的“舒适型轿车”预订量同比增长58%。


三、道路通行态势分析
(一)春运前期(2月2日至2月14日,13天)
1.交通流量变化。2月2日至6日,福州、厦门等高校密集地区周边高速出入口车流量将小幅上升,全省高速公路日均车流量约280万车次。2月7日至14日进入节前高峰,日均车流量将突破320万车次。
2.高速通行状况。拥堵缓行预计集中在9条高速公路17处路段,分别为:浦武高速南平邵武段(往江西)、三明泰宁段(往江西),泉南高速泉州南安段(泉州往三明)、三明永安段(泉州往三明),沈海高速泉州南安段(双向)、宁德福安段(宁德往浙江)、福鼎段(双向),京台高速福州闽侯段(福州往宁德)、宁德古田段(福州往宁德),甬莞高速漳州南靖段(往广东)、泉州安溪段(厦门往泉州)、宁德福安段(宁德往南平),宁上高速南平武夷山段(往江西),福银高速三明将乐段(往江西),厦蓉高速龙岩新罗段(往江西)、上杭段(往江西),沙厦高速三明尤溪段(泉州往三明)。




(二)春运中期(春节假期,2月15日至2月23日,9天)
1.交通流量变化。2月15日至16日,全省将迎来返乡末期车流,整体车流量处于较低水平。2月17日,反向团圆家庭集中出游,景区周边流量增长。2月18日至22日,探亲流、旅游流集中释放,流量持续高位运行,预计于2月19日或20日达到假期流量高峰。2月23日至24日,返岗复工需求显现,全省将迎来返程高峰。
2.高速通行状况。拥堵缓行预计集中在11条高速公路26处路段,分别为:甬莞高速福州永泰路段(福州往莆田)、漳州南靖段(双向)、泉州安溪段(双向),厦门同安段(双向),沈海高速福州福清段(福州往莆田)、泉州南安段(双向)、泉港段(莆田往泉州)、宁德福安段(宁德往福鼎)、福鼎段(双向)、霞浦段(双向)、漳州漳浦段(双向),京台高速福州闽侯段(双向)、宁德古田段(双向),泉南高速泉州南安段(双向)、三明永安段(双向),厦蓉高速漳州长泰段(双向)、龙岩上杭段(双向)、新罗段(新罗往上杭),浦武高速南平邵武段(下坝枢纽、鹰山隧道,南平往浙江),福银高速福州闽清段(三明往福州)、三明将乐段(三明往福州),沙厦高速三明尤溪段(三明往泉州),政永高速龙岩永定段(龙岩往永定),宁上高速南平武夷山段(南平往宁德),长深高速南平延平段(双向)。






(三)春运后期(2月24日至3月13日,18天)
1.交通流量变化。全省车流量将呈逐日下降趋势,预计元宵节前后(3月2日至4日)将迎来春运最后一波出行小高峰,随后恢复至日常态势。
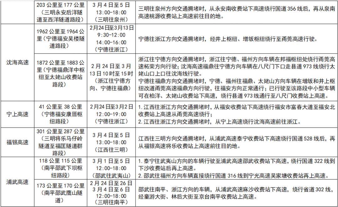
2.高速通行状况。拥堵缓行预计集中在7条高速公路12处路段,分别为:沈海高速宁德福安段(宁德往浙江)、福鼎段(宁德往浙江),浦武高速南平邵武段(下坝枢纽、鹰山隧道段,南平往浙江),福银高速三明将乐段(三明往福州),泉南高速泉州南安段(三明往泉州)、三明永安段(三明往泉州),京台高速福州闽侯段(宁德往福州)、宁德古田段(宁德往福州),甬莞高速泉州安溪至厦门同安段(泉州往厦门)、漳州南靖段(漳州往厦门),宁上高速宁德福安段(宁德往浙江)。



(四)施工管制路段
全省高速公路因施工采取交通管制路段1处、服务区(含后通道)2处,分别为沈海高速漳州互通至龙海互通路段,沈海高速莆田赤港服务区、宁德福安服务区。

春运期间,全省公路客运量约3560万人次,自驾出行依然占主体,特色文旅活动将持续带动出行需求增长。福建交警温馨提示:请关注天气路况信息,提前规划行程,注意错峰避堵,安全文明出行。